Local SEO Statistics Australian Business Owners Must Know In 2023
As we head into 2023, it is more important than ever for businesses to understand the impact Local SEO Services have on websites ranking for local searches.
ChatGPT has already disrupted the SEO industry as a whole in 2023... however from what we can see can't give Local answers at the level Google does currently and for some time into the future.
This makes Local SEO still one of the strongest marketing strategies for business owners operating on a local or national level.
Having a strong online presence is a must-have for businesses of all sizes, and local SEO plays a crucial role in driving traffic and boosting visibility.
In this blog post, we'll explore some of the latest local SEO statistics that matter in 2023.
But rather than just leave you confused with stats...

...We'll also show you why they matter and how they can help you succeed in today's highly competitive Australian market.
Get ready to uncover the latest trends and insights.
Then use our Local SEO checklist + Local Ranking Factors Guide to skyrocket your local search engine rankings.
So, grab a cuppa and let's dive in!
Your Google Business Profile Is Essential For Local SEO
It is essential for every Australian business to have a Google Business Profile (formerly Google My Business "GMB")
According to research, 98% of consumers used the internet to find information about local businesses in 2022, up from 90% in 2019.
- Local businesses receive 94% of calls from GMB on weekdays
- A regular enterprise gets discovered in 1,009 searches monthly
- 56% of actions on Google My Business listings are website visits
- 72% of local businesses have claimed their Google My Business profile
- 93% of consumers search Google Maps to find a business
- 72% of Google users will prefer a business that is closer to their location on Google Maps
- 59% of customers view Google My Business images before making a purchase
- 51% of GMB profiles receive more than 1000 views per month
- 60% interactions on GMB profiles are a website click
Businesses that claim and verify their Google Business Profile are more likely to be considered reputable by customers.
Having a complete GBP profile - using the right category, attributes for your business along with regular photos and business updates is essential for your local SEO.
If you haven’t optimised your GMB profile, we have a complete guide on how you can do it.
Check it out here: Google Business Profile Guide For Local SEO
That leads us to the next part…
Don’t Underestimate The Importance Of Click-To-Call
Google commissioned Ipsos, an independent market research company, to understand consumer attitudes about click to call within organic and paid mobile search results.
The study explored behaviours within the context of 7 different Google verticals: Travel, Restaurant, Finance, Retail, Technology, Local Services and Auto.
According to the survey, 70% users used the click to call feature to connect with the business directly from the search results page.
It helps customers find out the store hours, make an appointment or reservation or inquire about inventory/ booking information.
The prime motivator for using click to call feature is to get an answer stat and to talk to a real person.
What does that mean for you?
You could increase clickthrough rate by simply adding a call button and connect with your customers effortlessly.



Mobile Optimisation Is Essential
We rely majorly on our smartphone devices to find information or buy anything.
Mobile-first indexing is a default for all new websites. Google has come a long way from their first "Mobile Update in 2015".
Optimising your website for mobile devices is essential to boost your rankings.
Case in point - 18% of local smartphone searches led to a purchase within a day, whereas only 7% of non-local searches led to a sale. (Source: Think with Google)
Searchers have an intent to buy when they are searching via their smartphones.
Capitalising on their intent can help you improve your sales.
With 73% of retail transactions happening using a mobile-device, it is important for businesses to offer seamless opportunities to shop online and having an engaging, user-friendly mobile experience.
People are more likely to conduct a local search and then visit your store
- 76% of people who conduct a local search on their smartphone visit a physical place within 24 hours and 28% of those searches result in a purchase. (Source: Think with Google)
- 72% of users who did a Google search visited a store within 8km of where they were searching.
Research shows that consumers use search engines to find brands and businesses. These searches have a purchase intent and after looking up your business, they are more likely to visit your store.
Take advantage of a Google Business Profile, local directory listings and social media to make sure your business stands out in a crowd.
Improve your website and include exact address, store hours and phone number to make sure your customers can find you. Use Google My Business, local directories (Yelp, Yellow Pages, etc) and social media to capitalise on this feature.
Brick And Mortar Stores Aren’t Dead
61% of shoppers would rather shop with brands that also have a physical location than ones that are online only.
Nearly 80% of shoppers will go to the store to buy when they have an item they need or want immediately.
Having a physical location can be an important factor in consumer behaviour.
80% of shoppers prefer to go to a physical store to purchase an item when they have an immediate need or want for it. This suggests that even though online shopping is becoming increasingly popular, many shoppers still value the convenience and immediacy of being able to physically go to a store to purchase items.
And if your business is easily discovered on search engines, you have a great way to increase the footfall to your business.
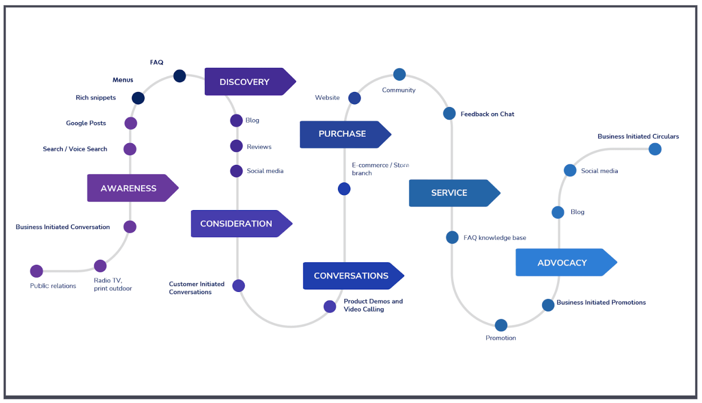
Customer journey has many touch points as you can see below.

On an average, it takes at least 8 touch points before you can close a sale.
Customer touch points are the interactions a customer has with a product, service or company during their journey.
They represent the ways in which a customer can experience a brand and form impressions, ranging from initial awareness to post-purchase follow-up.
It can be through
- advertisements
- website
- customer-service
- SEO
- email marketing
- in-store experiences
- social media
- and many more ways...
Each touch point provides an opportunity for the brand to engage with the customer and shape the perception of the brand.
By identifying and optimising customer experience, companies can improve customer satisfaction, loyalty, and retention, and ultimately drive revenue growth.
Use Reviews To Your Advantage
90% people read reviews before purchasing and 72% people say that positive reviews make them trust a local business.
Online reviews are crucial to your success.
Here’s some handy visuals from Bright Local that highlight the importance of reviews.






Key takeaways:
- Google is the most trusted platform for reviews
- Email is the best way to get a review. However, it is super competitive and your email needs to stand out in the inbox.
- Consumers are more likely to pick a business that responds to positive and negative reviews. Craft genuine responses and you might even turn a negative experience to a positive experience.
- Email is the most effective way to get a review. But there’s no harm in asking for feedback when the customer is in-store. Encourage your staff to ask for reviews - if you don’t ask you won’t get!
- Amazon comes up at the top when it comes to fake reviews
Utilise The Power Of Voice Search
Voice search is gaining more popularity than ever.
Especially with improved natural language processing (NLP) and AI, showing up in voice search can be a game changer for your business.
- 1 billion voice searches are conducted each month
- Around 49% of Australians use their smart device to interact with brands, products, or services.
- 55% people use voice search to find local businesses
- 22% voice search queries look for location-based content
Source Webfx
Voice search matters because at least a portion of your user base might be using voice search to discover businesses like yours.
Optimising your content to be discovered in voice search is essential to drive people to your business.
Using FAQ pages, optimising content and using correct business information is the best way to appear in voice search.
We've written a full guide on Voice Search when it first became a future, check this guide out for a full breakdown of properly optimising your content for Voice Search.
Key Takeaway For Local SEO Statistics
Optimising your Google Business Profile is a great way to stay ahead of the curve.
By leveraging these statistics, you can attract more customers and achieve your marketing goals.
Need expert help managing your local SEO?
Need someone who has the knowledge to help your business achieve great heights?
Then you are at the right place.
Our expert team can help ramp up your local SEO efforts - manage your business profile and make sure your customers know YOU exist. Give us a call on 1300 188 662 or request a free quote and we will be happy to help.
